Sistem Kontrol Motor Star Delta: Meningkatkan Efisiensi dan Keamanan

9 min read

Sistem kontrol motor star delta merupakan metode yang umum digunakan untuk menghidupkan dan mematikan motor listrik tiga fasa, terutama untuk motor induksi. Sistem ini menawarkan berbagai keuntungan, termasuk efisiensi energi yang lebih tinggi dan pengurangan arus start yang besar. Sistem kontrol motor star delta bekerja dengan mengubah konfigurasi kumparan stator motor dari konfigurasi bintang (star) ke konfigurasi segitiga (delta) selama proses start.

Sistem kontrol motor star delta sering ditemukan dalam berbagai aplikasi industri, seperti pompa, kompresor, dan konveyor, di mana motor listrik digunakan untuk menggerakkan peralatan mekanis. Sistem ini menawarkan cara yang aman dan efisien untuk mengendalikan motor listrik, yang pada akhirnya meningkatkan kinerja keseluruhan sistem penggerak.

Sistem Kontrol Motor Star Delta

Sistem kontrol motor star delta merupakan salah satu metode yang umum digunakan untuk menghidupkan motor induksi tiga fasa. Sistem ini memungkinkan motor untuk dihidupkan dengan arus awal yang lebih rendah dibandingkan dengan metode langsung, sehingga dapat mengurangi beban pada sistem kelistrikan dan memperpanjang umur motor.

Sistem ini juga memberikan torsi awal yang lebih tinggi dibandingkan dengan metode langsung, yang memungkinkan motor untuk memulai beban dengan lebih mudah.

Sistem kontrol motor star delta, yang sering digunakan untuk menghidupkan motor induksi tiga fasa, biasanya dibangun di atas sebuah printed circuit board (PCB). PCB ini berisi semua komponen elektronik yang dibutuhkan, seperti relay, kapasitor, dan sensor, untuk mengatur urutan penyalaan dan koneksi motor, sehingga menghasilkan pengoperasian yang efisien dan aman.

Prinsip Kerja Sistem Kontrol Motor Star Delta

Sistem kontrol motor star delta bekerja dengan mengubah konfigurasi koneksi stator motor dari konfigurasi bintang (star) ke konfigurasi segitiga (delta) setelah motor mencapai kecepatan tertentu. Pada konfigurasi bintang, tegangan yang diberikan ke setiap lilitan stator lebih rendah dibandingkan dengan konfigurasi segitiga.

Hal ini menyebabkan arus awal yang lebih rendah dan torsi awal yang lebih tinggi. Setelah motor mencapai kecepatan tertentu, konfigurasi koneksi stator diubah menjadi segitiga. Dalam konfigurasi segitiga, tegangan yang diberikan ke setiap lilitan stator lebih tinggi, yang menghasilkan torsi penuh dan kecepatan penuh motor.

Contoh Penerapan Sistem Kontrol Motor Star Delta

Sistem kontrol motor star delta banyak diaplikasikan pada berbagai industri, seperti:

  • Pompa air
  • Kompresor udara
  • Mesin penggiling
  • Mesin pengepres
  • Sistem conveyor

Kelebihan dan Kekurangan Sistem Kontrol Motor Star Delta

Fitur Sistem Kontrol Motor Star Delta Sistem Kontrol Motor Lainnya
Arus awal Rendah Tinggi
Torsi awal Tinggi Rendah
Kecepatan awal Rendah Tinggi
Keandalan Tinggi Tinggi
Biaya Relatif mahal Relatif murah
Kompleksitas Relatif kompleks Relatif sederhana

Cara Kerja Sistem Kontrol Motor Star Delta

Sistem kontrol motor star delta
Sistem kontrol motor star delta adalah metode yang umum digunakan untuk menghidupkan motor induksi tiga fasa, khususnya untuk aplikasi yang membutuhkan torsi awal yang tinggi. Sistem ini memanfaatkan konfigurasi koneksi stator yang berbeda, yaitu koneksi bintang (star) dan koneksi segitiga (delta), untuk meminimalkan arus awal dan meningkatkan efisiensi motor.

Sistem kontrol motor star delta sering digunakan untuk menghidupkan motor listrik, termasuk yang digunakan pada pompa air. Nah, kalau pompa air kamu tiba-tiba nggak mau nyala, tenang aja! Kamu bisa cek beberapa hal seperti aliran listrik, kabel, dan kondisi motornya.

Kalo masih bingung, kamu bisa cari tahu lebih lanjut di sini: solusi mengatasi pompa air tidak menyala. Setelah masalahnya teratasi, jangan lupa cek kembali sistem kontrol motor star delta, pastikan semuanya terhubung dengan baik dan berfungsi dengan normal.

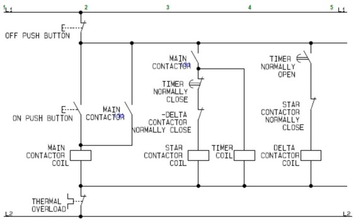
Cara kerja sistem kontrol motor star delta bisa dijelaskan melalui diagram rangkaian dan langkah-langkah yang terlibat.

Diagram Rangkaian Sistem Kontrol Motor Star Delta

Diagram rangkaian sistem kontrol motor star delta menampilkan komponen utama dan bagaimana mereka saling terhubung. Sistem ini umumnya terdiri dari:

  • Motor induksi tiga fasa
  • Sakelar kontak (contactor) utama
  • Sakelar kontak (contactor) star-delta
  • Relai waktu (timer)
  • Tombol start dan stop
  • Fuse (sekring) dan elemen proteksi lainnya

Diagram tersebut menunjukkan bagaimana motor dihubungkan ke sumber daya melalui sakelar kontak utama dan bagaimana sakelar kontak star-delta mengontrol koneksi stator motor antara konfigurasi bintang dan segitiga. Relai waktu digunakan untuk mengontrol durasi waktu motor beroperasi dalam konfigurasi bintang sebelum beralih ke konfigurasi delta.

Sistem kontrol motor star delta itu keren, lho! Dia bisa ngatur arus listrik yang masuk ke motor, biar motornya gak langsung nge-power full. Nah, tapi pernah kepikiran gak sih, energi listrik itu bisa habis? Coba deh, baca artikel ini buat tau lebih lanjut.

Sistem kontrol motor star delta ini penting banget buat ngatur arus listrik di motor, biar motornya awet dan gak cepet rusak.

Langkah Kerja Sistem Kontrol Motor Star Delta

Sistem kontrol motor star delta bekerja melalui langkah-langkah yang terkoordinasi untuk memastikan start yang lancar dan efisiensi motor:

  1. Saat motor dihidupkan:
    • Tombol start ditekan, mengaktifkan sakelar kontak utama dan menghubungkan motor ke sumber daya.
    • Sakelar kontak star-delta menghubungkan stator motor dalam konfigurasi bintang, yang mengurangi tegangan pada setiap belitan stator.
    • Arus awal yang rendah dihasilkan, meminimalkan beban pada motor dan sistem tenaga.
    • Relai waktu diaktifkan dan mulai menghitung waktu yang ditentukan.
  2. Setelah waktu yang ditentukan berlalu:
    • Relai waktu mengaktifkan sakelar kontak star-delta untuk beralih dari konfigurasi bintang ke konfigurasi delta.
    • Konfigurasi delta meningkatkan tegangan pada setiap belitan stator, meningkatkan torsi dan kecepatan motor.
    • Motor sekarang beroperasi pada kecepatan penuh dan torsi penuh.
  3. Saat motor dimatikan:
    • Tombol stop ditekan, menonaktifkan sakelar kontak utama dan memutus aliran arus ke motor.
    • Motor berhenti berputar.

Komponen Utama Sistem Kontrol Motor Star Delta

Sistem kontrol motor star delta melibatkan beberapa komponen utama yang memainkan peran penting dalam pengoperasiannya:

Komponen Fungsi
Motor induksi tiga fasa Menghasilkan tenaga mekanis untuk menggerakkan peralatan atau mesin.
Sakelar kontak (contactor) utama Mengontrol aliran arus ke motor, menghubungkan dan memutuskan motor dari sumber daya.
Sakelar kontak (contactor) star-delta Mengubah konfigurasi koneksi stator motor antara bintang dan delta, mengontrol tegangan dan arus yang mengalir melalui motor.
Relai waktu (timer) Mengatur durasi waktu motor beroperasi dalam konfigurasi bintang sebelum beralih ke konfigurasi delta.
Tombol start dan stop Memberikan input manual untuk menghidupkan dan mematikan motor.
Fuse (sekring) dan elemen proteksi lainnya Melindungi motor dan sistem kontrol dari arus lebih, hubung singkat, dan kondisi abnormal lainnya.

Keuntungan dan Kerugian Sistem Kontrol Motor Star Delta

Sistem kontrol motor star delta adalah metode yang umum digunakan untuk menghidupkan motor induksi tiga fasa. Sistem ini memungkinkan motor untuk dihidupkan dengan arus awal yang lebih rendah, sehingga mengurangi beban pada sistem daya dan mengurangi kemungkinan kerusakan pada motor.

Sistem kontrol motor star delta, keren banget kan? Nah, sistem ini bisa diaplikasikan juga buat pompa air lho. Coba deh cek solusi mengatasi pompa air berisik di sana. Kalau pompa air kamu berisik, mungkin sistem star delta bisa jadi solusi.

Sistem ini bisa membantu meredam getaran dan suara bising yang dihasilkan pompa. Jadi, nggak cuma efisien, tapi juga bikin lingkungan sekitar lebih tenang.

Namun, seperti sistem apa pun, sistem kontrol motor star delta juga memiliki beberapa kelemahan.

Sistem kontrol motor star delta, familiar kan? Sistem ini tuh berguna buat ngatur startup motor induksi agar lebih halus. Nah, kalo ngomongin startup, kita juga ngomongin tentang pengaturan tekanan, mirip kayak fungsi jenis regulator gas yang ngatur tekanan gas. Sama-sama penting buat ngatur proses, lho! Kembali ke motor star delta, sistem ini emang keren, bisa ngatur arus awal yang besar saat motor dihidupkan.

Keuntungan Sistem Kontrol Motor Star Delta

Sistem kontrol motor star delta menawarkan beberapa keuntungan yang membuatnya menjadi pilihan yang populer untuk berbagai aplikasi. Berikut adalah beberapa keuntungan utama dari sistem ini:

  • Arus awal yang lebih rendah:Saat motor dihidupkan dalam konfigurasi star, arus awal yang ditarik jauh lebih rendah dibandingkan dengan konfigurasi delta. Ini karena tegangan yang diberikan pada setiap belitan motor lebih rendah dalam konfigurasi star.
  • Torsi awal yang lebih rendah:Karena arus awal yang lebih rendah, torsi awal yang dihasilkan oleh motor juga lebih rendah. Ini dapat membantu mengurangi beban pada sistem daya dan meningkatkan umur motor.
  • Pengurangan kejutan pada sistem daya:Arus awal yang lebih rendah mengurangi kejutan pada sistem daya, sehingga mengurangi kemungkinan gangguan pada peralatan lain yang terhubung ke sistem yang sama.
  • Operasi yang lebih efisien:Setelah motor mencapai kecepatan penuh, sistem beralih ke konfigurasi delta, yang memungkinkan motor beroperasi pada efisiensi penuh.
  • Biaya yang lebih rendah:Sistem kontrol motor star delta umumnya lebih murah daripada sistem starter lainnya, seperti starter lunak atau sistem penggerak frekuensi variabel (VFD).

Kerugian Sistem Kontrol Motor Star Delta

Meskipun memiliki banyak keuntungan, sistem kontrol motor star delta juga memiliki beberapa kerugian yang perlu dipertimbangkan.

  • Torsi awal yang lebih rendah:Meskipun torsi awal yang lebih rendah dapat bermanfaat dalam beberapa kasus, ini juga dapat menjadi kelemahan dalam aplikasi yang membutuhkan torsi awal yang tinggi. Misalnya, motor yang digunakan untuk mengangkat beban berat mungkin memerlukan torsi awal yang lebih tinggi untuk memulai gerakan.

  • Kecepatan awal yang lebih rendah:Karena torsi awal yang lebih rendah, motor akan berakselerasi lebih lambat dalam konfigurasi star. Ini dapat menjadi masalah dalam aplikasi yang memerlukan waktu respons yang cepat.
  • Komponen tambahan:Sistem kontrol motor star delta memerlukan komponen tambahan, seperti sakelar star-delta dan timer, yang menambah kompleksitas dan biaya sistem.
  • Peningkatan pemeliharaan:Komponen tambahan dalam sistem kontrol motor star delta memerlukan pemeliharaan tambahan untuk memastikan operasi yang andal.
  • Ketidakcocokan untuk motor berkapasitas besar:Sistem kontrol motor star delta umumnya tidak cocok untuk motor berkapasitas besar, karena arus awal yang lebih rendah mungkin tidak cukup untuk memulai motor.

Cara Mengatasi Kerugian Sistem Kontrol Motor Star Delta

Kerugian dari sistem kontrol motor star delta dapat diatasi dengan berbagai cara, tergantung pada aplikasi dan kebutuhan spesifik.

  • Gunakan starter lunak:Starter lunak dapat digunakan untuk mengurangi arus awal dan torsi awal motor. Ini memungkinkan motor untuk dihidupkan dengan lembut, mengurangi beban pada sistem daya dan meningkatkan umur motor.
  • Gunakan penggerak frekuensi variabel (VFD):VFD dapat digunakan untuk mengontrol kecepatan dan torsi motor dengan presisi tinggi. Ini memungkinkan motor untuk dihidupkan dengan lancar dan beroperasi pada kecepatan optimal untuk aplikasi tertentu.
  • Pilih motor dengan torsi awal yang lebih tinggi:Dalam aplikasi yang membutuhkan torsi awal yang tinggi, motor dengan torsi awal yang lebih tinggi dapat digunakan untuk mengatasi kelemahan torsi awal yang lebih rendah dari sistem star delta.
  • Pertimbangkan desain sistem yang lebih kompleks:Dalam beberapa kasus, mungkin diperlukan untuk mendesain sistem yang lebih kompleks untuk mengatasi kerugian dari sistem kontrol motor star delta. Ini dapat mencakup penggunaan komponen tambahan atau modifikasi pada sistem kontrol.

Aplikasi Sistem Kontrol Motor Star Delta

Sistem kontrol motor star delta
Sistem kontrol motor star delta adalah sistem yang banyak digunakan dalam berbagai industri, terutama untuk mengendalikan motor induksi tiga fasa. Sistem ini memiliki beberapa keuntungan, termasuk efisiensi energi yang lebih tinggi, arus start yang lebih rendah, dan perlindungan motor yang lebih baik.

Nah, mari kita bahas lebih lanjut mengenai aplikasi sistem kontrol motor star delta dalam berbagai industri.

Contoh Aplikasi Sistem Kontrol Motor Star Delta

Sistem kontrol motor star delta banyak diaplikasikan di berbagai industri, berikut beberapa contohnya:

  • Industri Manufaktur:Sistem ini banyak digunakan untuk mengendalikan motor yang digunakan dalam mesin-mesin produksi seperti conveyor belt, pompa, dan kompresor. Penggunaan sistem ini dapat meningkatkan efisiensi produksi dan mengurangi biaya operasional.
  • Industri Pertambangan:Motor-motor yang digunakan dalam peralatan pertambangan seperti crusher dan conveyor belt biasanya menggunakan sistem kontrol motor star delta untuk meminimalkan arus start yang tinggi dan melindungi motor dari kerusakan.
  • Industri Pengolahan Air:Sistem kontrol motor star delta digunakan untuk mengendalikan motor pompa air yang digunakan dalam berbagai proses pengolahan air seperti penyaringan, pencampuran, dan pengolahan limbah. Sistem ini membantu meningkatkan efisiensi proses dan mengurangi konsumsi energi.
  • Industri Kimia:Motor yang digunakan dalam peralatan industri kimia seperti mixer dan reaktor biasanya menggunakan sistem kontrol motor star delta untuk mengendalikan arus start dan melindungi motor dari beban berlebih.

Jenis Motor yang Cocok untuk Sistem Kontrol Motor Star Delta

Tidak semua motor cocok untuk menggunakan sistem kontrol motor star delta. Berikut tabel yang menunjukkan jenis motor yang cocok untuk menggunakan sistem ini:

Jenis Motor Cocok untuk Sistem Star Delta Keterangan
Motor Induksi Tiga Fasa Ya Sistem ini dirancang khusus untuk motor induksi tiga fasa.
Motor DC Tidak Sistem star delta tidak kompatibel dengan motor DC.
Motor Sinkron Tergantung Beberapa jenis motor sinkron dapat menggunakan sistem star delta, namun perlu disesuaikan dengan karakteristik motor.

Efisiensi dan Keamanan

Sistem kontrol motor star delta dapat meningkatkan efisiensi dan keamanan dalam suatu sistem penggerak. Berikut penjelasannya:

  • Efisiensi:Sistem ini mengurangi arus start yang tinggi, sehingga mengurangi kehilangan energi pada saat motor dihidupkan. Selain itu, sistem ini juga dapat membantu menjaga kecepatan motor yang stabil, sehingga meningkatkan efisiensi operasional.
  • Keamanan:Sistem kontrol motor star delta dapat melindungi motor dari kerusakan akibat arus start yang tinggi. Sistem ini juga dapat membantu mencegah kerusakan pada komponen lain dalam sistem penggerak, seperti kabel dan sakelar.

Pertimbangan dalam Memilih Sistem Kontrol Motor Star Delta

Sistem kontrol motor star delta adalah metode yang umum digunakan untuk memulai motor induksi tiga fase. Metode ini menawarkan beberapa keuntungan dibandingkan dengan metode lain, seperti pengurangan arus start dan torsi start yang tinggi. Namun, pemilihan sistem kontrol motor star delta yang tepat untuk suatu aplikasi tertentu memerlukan pertimbangan yang cermat terhadap beberapa faktor penting.

Faktor-faktor yang Perlu Dipertimbangkan

Berikut adalah beberapa faktor yang perlu dipertimbangkan dalam memilih sistem kontrol motor star delta:

  • Jenis Beban:Jenis beban yang akan digerakkan oleh motor sangat berpengaruh dalam menentukan apakah sistem kontrol motor star delta cocok. Untuk beban yang memiliki inersia tinggi, seperti pompa, kompresor, atau conveyor belt, sistem kontrol motor star delta dapat membantu mengurangi beban pada motor saat start.

  • Torsi Start:Sistem kontrol motor star delta dapat mengurangi torsi start, yang sangat berguna untuk beban yang sensitif terhadap torsi start tinggi, seperti pompa sentrifugal atau kipas.
  • Arus Start:Sistem kontrol motor star delta dapat mengurangi arus start yang tinggi, yang bermanfaat untuk menghindari penurunan tegangan yang signifikan pada sistem tenaga dan meminimalkan beban pada komponen listrik lainnya.
  • Ukuran Motor:Ukuran motor yang sesuai dengan beban sangat penting untuk memastikan efisiensi dan kinerja yang optimal. Sistem kontrol motor star delta dapat membantu dalam memilih ukuran motor yang tepat, karena dapat mengurangi arus start dan torsi start.
  • Biaya:Sistem kontrol motor star delta umumnya lebih murah dibandingkan dengan sistem kontrol motor lainnya, seperti sistem kontrol motor soft starter atau variable frequency drive (VFD).

Contoh Skenario

Sistem kontrol motor star delta sangat cocok untuk aplikasi seperti:

  • Pompa Sentrifugal:Pompa sentrifugal sering kali membutuhkan torsi start yang rendah dan arus start yang rendah. Sistem kontrol motor star delta dapat membantu mengurangi beban pada motor dan sistem tenaga saat start.
  • Kipas:Kipas biasanya memiliki inersia yang tinggi dan membutuhkan torsi start yang rendah. Sistem kontrol motor star delta dapat membantu dalam memulai kipas dengan lancar dan mengurangi beban pada motor.
  • Conveyor Belt:Conveyor belt sering kali membutuhkan torsi start yang tinggi untuk memulai pergerakan beban. Sistem kontrol motor star delta dapat membantu dalam memulai conveyor belt dengan lancar dan mengurangi beban pada motor.

Menentukan Ukuran Motor dan Komponen Sistem Kontrol

Untuk menentukan ukuran motor dan komponen sistem kontrol motor star delta yang sesuai, perlu mempertimbangkan beberapa faktor:

  • Daya Motor:Daya motor harus cukup untuk menggerakkan beban dengan efisiensi yang optimal. Daya motor yang terlalu kecil dapat menyebabkan motor overheat dan kerusakan, sedangkan daya motor yang terlalu besar dapat menyebabkan pemborosan energi.
  • Torsi Motor:Torsi motor harus cukup untuk mengatasi beban start dan beban operasi. Torsi motor yang terlalu kecil dapat menyebabkan motor tidak dapat memulai beban atau beroperasi dengan efisiensi yang rendah.
  • Arus Motor:Arus motor harus sesuai dengan kapasitas sistem tenaga. Arus motor yang terlalu tinggi dapat menyebabkan penurunan tegangan yang signifikan pada sistem tenaga dan dapat menyebabkan kerusakan pada komponen listrik lainnya.
  • Komponen Sistem Kontrol:Komponen sistem kontrol, seperti contactor, relay, dan fuse, harus sesuai dengan ukuran motor dan kapasitas sistem tenaga.

Simpulan Akhir

Sistem kontrol motor star delta merupakan pilihan yang baik untuk aplikasi yang memerlukan start yang lembut dan efisien. Dengan memahami cara kerjanya, keuntungan, dan kerugiannya, Anda dapat memilih sistem kontrol yang tepat untuk kebutuhan aplikasi Anda. Dengan memilih sistem kontrol yang tepat, Anda dapat meningkatkan efisiensi dan keamanan sistem penggerak Anda, serta mengurangi biaya operasional.

Panduan FAQ

Bagaimana sistem kontrol motor star delta mengurangi arus start?

Dalam konfigurasi bintang, tegangan yang diberikan pada setiap kumparan stator lebih rendah dibandingkan dengan konfigurasi delta. Arus start yang lebih rendah membantu mengurangi beban pada motor dan jaringan listrik.

Apa saja jenis motor yang cocok untuk sistem kontrol motor star delta?

Motor induksi tiga fasa adalah jenis motor yang paling umum digunakan dengan sistem kontrol motor star delta. Sistem ini sangat cocok untuk motor induksi dengan daya yang lebih tinggi.

Bagaimana menentukan ukuran motor dan komponen sistem kontrol motor star delta yang tepat?

Ukuran motor dan komponen sistem kontrol harus disesuaikan dengan kebutuhan aplikasi. Faktor-faktor seperti daya yang dibutuhkan, torsi, dan kecepatan harus dipertimbangkan saat menentukan ukuran motor. Komponen sistem kontrol, seperti kontaktor dan relay, juga harus dipilih dengan hati-hati untuk memastikan kesesuaian dan keandalan sistem.

Galih Wsk Dengan pengetahuan dan keahliannya yang mendalam di bidang elektro dan statistik, Galish WSK alumni pascasarjana ITS Surabaya kini mendedikasikan dirinya untuk berbagi pengetahuan dan memperluas pemahaman tentang perkembangan terkini di bidang statistika dan elektronika via wikielektronika.com.

Leave a Reply

Your email address will not be published. Required fields are marked *

You cannot copy content of this page